点“山东教育信息\"免费关注尊享配资

今天,青岛市教育局官网发布社会组织负责人人选公示,拟任纪炜尊享配资为青岛(市南)海信学校校长。

为进一步加强对社会组织负责人任职监督,根据社会组织相关法规和文件要求,现对纪炜同志拟担任青岛(市南)海信学校负责人人选情况予以公示:
纪炜,男,1965年4月2日生,汉族,中共党员,本科学历,原任青岛市第58中学副校长、第67中学党委书记(2025年5月退休),拟任青岛(市南)海信学校校长。

此前,青岛教育界就传来消息:原青岛六十七中党委书记、青岛五十八中副校长纪炜,正式出任海信学校校长,全面负责海信学校的教育教学与管理工作。这位在高中教育领域深耕36年的资深教育者,转战义务教育阶段,引发广泛关注。纪炜校长的到任,不仅是个人教育生涯的重要转折,更是海信学校迈向“百年名校”战略目标的关键一步。
青岛七区最新版小学学区划分汇总!

市南区尊享配资






市北区










李沧区






崂山区

西海岸









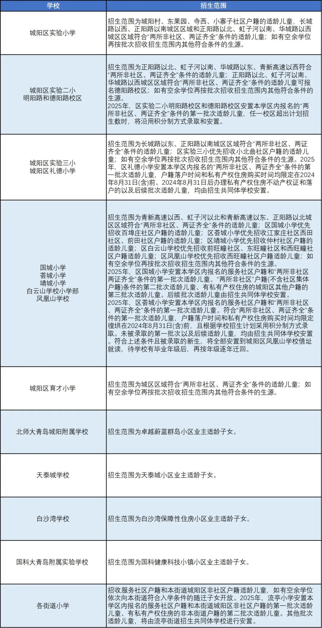
城阳区

即墨区







注:以上信息综合整理自2005年教育局官方发布及各校招生简章,请以入学当年实际发布为准!
编辑 | 青岛家长说-李李
来源:QTV教育频道、青岛家长说-李李
富灯网提示:文章来自网络,不代表本站观点。